24小时服务热线:
13554258387
网站首页
招生服务
教务管理
易电智库
智慧网校
关于易电
联系我们
首页
易电资讯
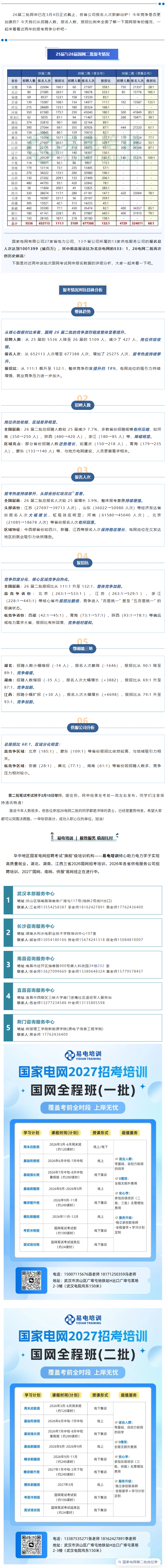
26国网二批网申数据重磅解析!报名人次破百万!
发布时间:2026-03-12
作者:易电培训
浏览次数:196
分享到:
上一篇:
考场准入关键!国网26届三批资格审查重要提示!
下一篇:
考场准入关键!国网26届二批资格审查重要提示!